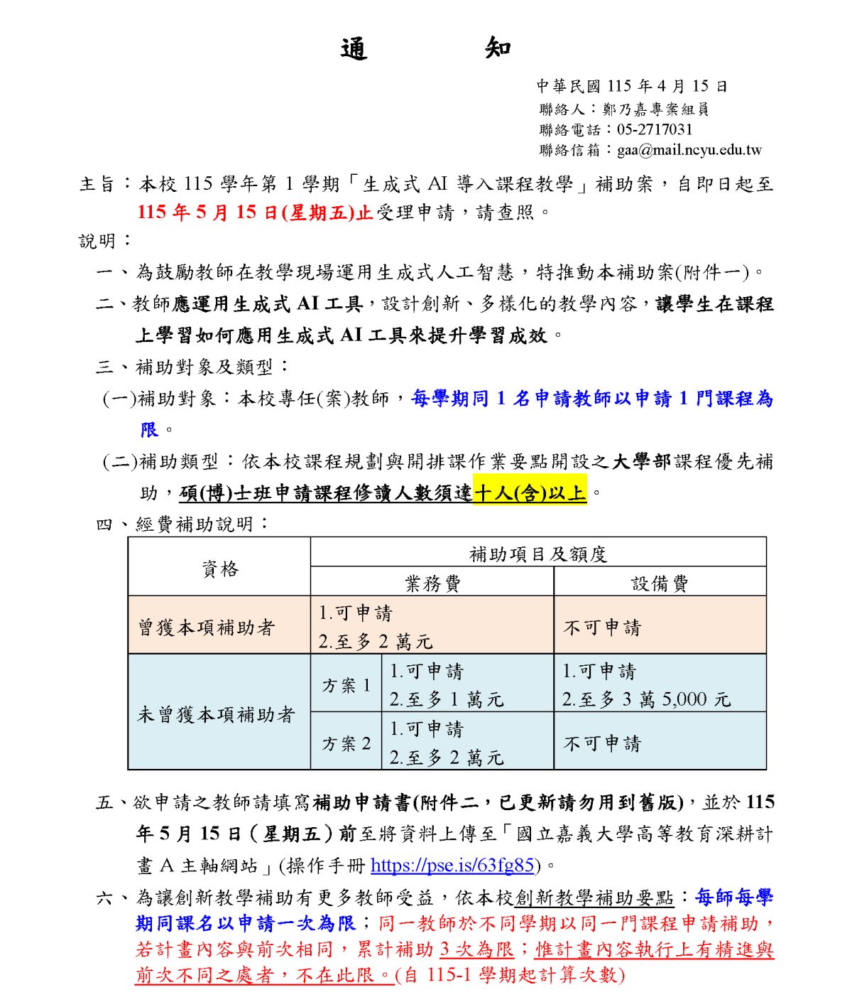
115-1「生成式AI導入課程教學」補助申請

115-1「生成式AI導入課程教學」補助申請

2026-05-15 截止
申請補助計畫